Actions
Architecture¶
This page provides a high-level architectural view of MGuard.
It summarizes how the main modules interact, how data flows through the system, and how security and access control are enforced at a system level.
Detailed module-level behavior, policy processing, manifest handling, and sequence diagrams are provided in the linked Architecture Details page.
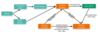
System Architecture Overview¶
MGuard follows the design described in the paper’s Design Overview (§3.1). :contentReference[oaicite:0]{index=0}
A service instance consists of:
- a data source (MD2K repository or sensor-generated streams),
- a Producer that adapts and publishes mHealth data into NDN,
- a Controller responsible for access policies and requester validation, also contains Attribute Authority (AA) issuing decryption keys,
- an NDN Repository storing encrypted data, content keys, and manifests,
- one or more Consumers subscribing to data streams they are authorized to access.
Data requesters obtain trust anchors and certificates, subscribe to data streams, receive manifest notifications, and fetch/decrypt data objects.
High-Level Architecture Diagram¶


Architecture Details¶
Updated by Suravi Regmi about 14 hours ago · 23 revisions